LAMP Stack
Laboratorio: Docker LAMP Stack¶
LAMP es un ejemplo muy b谩sico, pero muy claro, de lo que es una pila de software. Exactamente, LAMP es un acr贸nimo donde la L es de Linux, la A es de Apache, la M de MySQL (o MariaDB) y la P del lenguaje de programaci贸n PHP
Por consiguiente, es una soluci贸n software de c贸digo abierto orientada al desarrollo de sitios web y aplicaciones web. Para una informaci贸n m谩s exhaustiva consultar este enlace

Despliegue con Docker¶
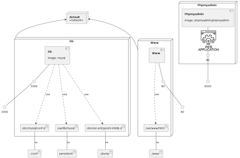
Jerson Mart铆nez describe en el repositorio de Github Docker LAMP Stack los pasos necesarios para la instalaci贸n de la pila con Docker
# Clonar el repositorio:
git clone https://github.com/jersonmartinez/docker-lamp.git
cd docker-lamp
# Copiar el fichero con la informaci贸n de entorno:
cp .env.example .env
# Crear la imagen www
docker compose build
# Iniciar los servicios
docker-compose up -d
# Desde un navegador combrobar el funcionamiento
# Web Interface: [http://localhost](http://localhost)
# PHPMyAdmin: [http://localhost:8080](http://localhost:8080)
# Detener los servicios
docker-compose down
Despliegue sin Docker¶
En el enlace LAMP Stack en Ubuntu Server se describe pormenorizadamente el mismo despliegue pero sin Docker, directamente sobre Ubuntu Server. Es indiscutible que la instalaci贸n es, cuando menos, bastante m谩s laboriosa y sofisticada. Y lo mismo aplica a la desinstalaci贸n, en el caso de que fuera necesaria
Tarea
Modificar lo que sea necesario en los archivos .env y docker-compose.yml para sustituir MySQL por MariaDB en la pila LAMP anterior